通知公告
当前位置: 首页 通知公告 通知公告
傅立叶金地威新5楼场地装修改造项目施工招标书 作者:成都傅立叶电子科技有限公司 时间:2024-05-21

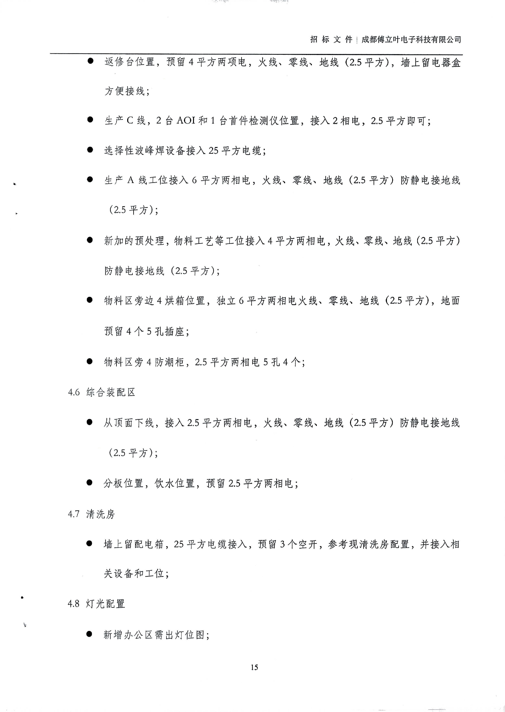
fb0d5e2d094f4e378a5915158aa1bf8dKdUQsMT3tO7vNHD8-0fb0d5e2d094f4e378a5915158aa1bf8dKdUQsMT3tO7vNHD8-1fb0d5e2d094f4e378a5915158aa1bf8dKdUQsMT3tO7vNHD8-2fb0d5e2d094f4e378a5915158aa1bf8dKdUQsMT3tO7vNHD8-3fb0d5e2d094f4e378a5915158aa1bf8dKdUQsMT3tO7vNHD8-4fb0d5e2d094f4e378a5915158aa1bf8dKdUQsMT3tO7vNHD8-5fb0d5e2d094f4e378a5915158aa1bf8dKdUQsMT3tO7vNHD8-6fb0d5e2d094f4e378a5915158aa1bf8dKdUQsMT3tO7vNHD8-8fb0d5e2d094f4e378a5915158aa1bf8dKdUQsMT3tO7vNHD8-9fb0d5e2d094f4e378a5915158aa1bf8dKdUQsMT3tO7vNHD8-10fb0d5e2d094f4e378a5915158aa1bf8dKdUQsMT3tO7vNHD8-11fb0d5e2d094f4e378a5915158aa1bf8dKdUQsMT3tO7vNHD8-12fb0d5e2d094f4e378a5915158aa1bf8dKdUQsMT3tO7vNHD8-13fb0d5e2d094f4e378a5915158aa1bf8dKdUQsMT3tO7vNHD8-14fb0d5e2d094f4e378a5915158aa1bf8dKdUQsMT3tO7vNHD8-15fb0d5e2d094f4e378a5915158aa1bf8dKdUQsMT3tO7vNHD8-16fb0d5e2d094f4e378a5915158aa1bf8dKdUQsMT3tO7vNHD8-17fb0d5e2d094f4e378a5915158aa1bf8dKdUQsMT3tO7vNHD8-18fb0d5e2d094f4e378a5915158aa1bf8dKdUQsMT3tO7vNHD8-19fb0d5e2d094f4e378a5915158aa1bf8dKdUQsMT3tO7vNHD8-20fb0d5e2d094f4e378a5915158aa1bf8dKdUQsMT3tO7vNHD8-21fb0d5e2d094f4e378a5915158aa1bf8dKdUQsMT3tO7vNHD8-22fb0d5e2d094f4e378a5915158aa1bf8dKdUQsMT3tO7vNHD8-23fb0d5e2d094f4e378a5915158aa1bf8dKdUQsMT3tO7vNHD8-24fb0d5e2d094f4e378a5915158aa1bf8dKdUQsMT3tO7vNHD8-25fb0d5e2d094f4e378a5915158aa1bf8dKdUQsMT3tO7vNHD8-26fb0d5e2d094f4e378a5915158aa1bf8dKdUQsMT3tO7vNHD8-27